image

Minis

Overview

Initiating the project from 0-1 and advocating sustainable packaging in hotel industry, turning disposable travel kits into lasting souvenirs to change customers' perceptions and behaviors for a greener future 🏨


It is a regenerative packaging system in partnership with DisneyParks hotels as the solution to enormous single-use waste in hotel travel-size products. It sources innovative and cutting-edge sustainable materials such as kelp, mushroom and turns this into travel kit systems for the hotel industry. These products also creates 2nd life souvenirs to extend the lifecycle and last infinitely.

In terms of sustainability, the objective of this program is to promote collective actions instead of individual actions through systematic change rather than individual lines. So, Minis aims to minimize the throwaway culture with future visibility of sustainable packaging alternatives in a way that feels convenient, valuable, and approachable to incentivize and subconsciously influence customers’ behavior.

Duration

02.2022 - 04.2022 (3 Months)


My Role

Researcher & UIUX Designer
(4-person team)


Design Role

Research, Design Systems, Prototyping, End-to-End Experience, Usability Testing, UI Design, Visual & Branding


Jump to the [Solution]

Jump to the [Final Design]

01. Background

Problem

Packaging waste is a huge contributor to plastic pollution worldwide. Tiny plastic bottles holding very small amounts of shampoo, conditioner and other self-care items get used and thrown away at astonishingly accelerated rates and are super difficult to process for recycling.

Travel-size Waste

Travel-size waste in the hotel industry is hinged on single-use plastics with an extraordinarily high turnover rate. The smaller the package, the less the contents and the quicker we throw away the packaging. And as long as patrons keep staying in hotels, the cycle perpetuates.

02. Research

Hotel Waste

Marriott International alone reported an average annual wastage of 500 million travel-size bottles from their hotel rooms. This translates to roughly 1.7 million pounds of mostly non-recyclable plastics disposed of in landfills each year. Just from one hotel chain. Given these numbers, it becomes easier to wrap our heads around the true environmental impact of travel size plastic waste.


image

Alternative Packaging

If plastic is the problem, why not just shift to more sustainable packaging materials? The good news here is there are now more innovative companies than ever working towards providing packaging solutions that aren’t plastics. Think 🌿 kelp, 🎋 bamboo, 🥥 coconut, 🍄 mushroom and other similar materials, all being used in new and environmentally-forward ways.

Many of these materials are fully biodegradable or compostable and, even more impressively, in their raw form act as carbon sequesters-helping to continually restore the balance of our atmosphere to net zero carbon. A crucial step in countering climate change.

image
image

03. Analyze

SME Interviews

With this question, our team conducted interviews with companies and stakeholders as solution partners to know more about these sustainable materials and feasibility of using them in the single-use bottles.

Rebecca | CEO of Bartlett Brands
Insights on sustainable packaging in cosmetics industry

Mardis Bagley | Industrial Designer
Feedback from an industrial design/sustainable materials

image

User Survey

Our team also crafted a survey to understand customer experiences and attitudes towards sustainability in beauty products. This study helped us generate ideas for transitioning to sustainable packaging without sacrificing products they love in order to achieve a shift from an over-reliance on recycling to zero waste.

image

Synthesis - Affinity Mapping

image

Insights That Helped Refine Our Concept Development

"It’s estimated that around 100 million miniatures are purchased every year in the UK alone, equaling around 980 tons of plastic waste. Considering that only 9% of plastic packaging ever produced has been recycled, a vast number of these minis are ending up in landfills."

– Refinery29, Desk Research


"Usually, cosmetic products don't come in organic alternative packaging as the cosmetics would react with the packaging. Thus, they do contain some amount of recyclable plastic for the product to sustain for a longer duration. Having organic packaging for travel size products would be better, as they are for shorter duration and 95% always end up in the landfills."

– Mardis Bagley, Interview


"Travel size kits is a beauty category in their own right. Peruse any beauty store or pharmacy, and you’re likely to see at least one aisle stacked high with petite products. Visit any popular online beauty hub and you'll find entire tabs dedicated to hundreds of small products under Travel Size Beauty Products."

"Percentage of minis that gets successfully recycled is as small as the products themselves, posing a significant problem to the environment."

– Rebecca, Interview

image

CONSTRAINT#1

The Durability of Sustainable Materials
Though sustainable materials are innovative and promising, they still have a way to go in terms of durability. While speaking with our solution space partners, we quickly realized the physical limitations of putting certain substances within this more organic packaging. Packaging made from bamboo, kelp, coconut tends to only be able to hold liquid products such as toiletries for a short period of time before they start to biodegrade. With more time, research, funding and testing-these materials could be the future of travel size packaging-they're just not there yet.


image

CONSTRAINT#2

The Established Semiotics of Self-care Products

Basically this is a psychological concept where we grow accustomed to signals and attach meaning to them. Consumers are generally used to self-care or beauty products “looking” a certain way.

In the case of self-care or beauty products, we’ve grown accustomed to plastic packaging making products look sleek and shiny and we’ve attached value to these characteristics. The more these products display these characteristics, the more inherent value we associate with them. By virtue of their raw materials, sustainable packaging solutions tend to not look sleek and shiny but often earthy and organic making them appear less valuable to those who have grown accustomed to seeing self-care products a certain way.


image
image

04. Define & Ideate

Opportunity#1

Incentivization to Forego Single-use Plastic Travel Size Products

Goal - Control Durability:
Limit the amount of time product sits in packaging
Strategy:
Sustainable travel packaging system that accounts for this variable of time
Feature:
A dual-purpose product - pay a small, refundable deposit for a sustainable container that holds hotel-provided toiletries during your hotel stay and turns into a souvenir at the end of your stay.

Opportunity#2

Exposure to Alternative Materials in A Way That Accounts for the Current Limitations of Sustainable Packaging Materials

Goal - Change Semiotics:
Shift ideas from what self-care SHOULD look like to COULD look like.
Strategy:
An effective implementation place where anything is possible and plausible
Feature:
2nd Life - having the container made of sustainable materials only hold the product for a predetermined period of time ensures maximal consumer visibility while respecting the limitations of materials. It continues to have a 2nd life as a souvenir that does not hold product, thus it is able to last infinitely.

✦ Solution ✦

image

A Packaging Solution Program, Minis, in Partnership with Disney Hotels -

Minis will source sustainable materials like kelp, mushroom. The minds as Minis then get to work turning these materials into unique travel-size packaging solutions made into sustainable travel kit systems for the hotel industry.


Place Implementation

image
image

Theoretically, this system could be implemented at any hotel that currently uses single-use self-care products in plastic packaging. In an attempt to elicit the most impact, we’ve chosen to focus on Disney Resorts for the following reasons:

  • DisneyParks as a whole has 155 million visitors annually (almost half the population of USA) The majority of which utilize hotels in and around the property
  • Disney has consistently been voted one of the most trusted brands making it an ideal vehicle to launch a product that counters the established semiotics of self-care products exposes people to new ways of envisioning travel-size items that are fun, innovative, and part of a larger experience
  • Has the ability to promote different sustainable materials on a yearly basis. For example, 2022 would showcase kelp, 2023 coconut, and so on



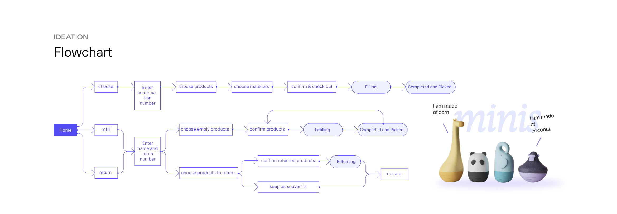
How the System Works

1. Patron chooses a sustainable toiletry option when they book their hotel stay.
2. Patron arrives at the hotel and picks out their sustainable containers on the vending machine.
3. The patron pays a small, fully refundable deposit for the container(s).
4. The hotel fills with complimentary body-care products for the length of their stay.
5. Patron has two choices come to the end of their stay:
       a. Return the container for a 100% refund of their deposit
       b. Keep the container as a souvenir for a small additional fee.


image

Behavior Map

image

User Journey Map

image

05. Design & Develop

Paper Prototype

image

Usability Testing

image

In-person Experience

  • Provide more value of convenience and nostalgia
  • More inclusive of all genders
  • Help ensure product doesn’t stay in packaging for too long

Virtual Experience

  • Complicated (mail in system and moving from minis to full-size)
  • Lacked incentive other than “doing the right thing”
  • target user base is too narrow
  • Pricing: why should they pay more? Just to go the right thing?

Digital Prototype

image

Moodboard

Color schemes are primarily based on sustainable materials and combined with Disney-themed style.

image

07.Final Design

Vending Machine

image

Website

image

User Experience with Video Demo

Selena is a self-proclaimed “disney adult” and get to take to Disneyland each year.
For the holiday season, Selena decides to book a Disneyland trip for herself.


image

While booking a hotel, she sees information regarding a “sustainable travel kit” program.

She clicks to get more information and sees adorable, interesting packaging plus a simple way to not use so much travel-size plastic - it’s a win win.





To know more about the program, she clicks LEARN MORE and navigates to the MINIS website to see the fun packaging and innovative materials being used and how her opt-in will make an environmentally-friendly impact.

All this for just a $4 refundable deposit. She opts in.





Before her trip, Selena receives a reminder email about her minis opt-in. She’s reminded that she doesn’t have to worry about bringing her travel size items-all her essentials will be available when she arrives.

Selena arrives in Anaheim, california for their Disney vacation. After checking in at the front desk of their hotel, the hotel agent directs them towards the MINIS vending machine.


image

Selena enters the confirmation number to choose and customize the materials, products, quantities and receives her MINIS travel kit items.





Once Selena has made their selection, she receives their MINIS to use for her hotel stay.


image


Over the course of the week, Selena has a great time enjoying the park.

If she runs low on her MINIS products, she can refill them on Vending Machine without additional cost.





At the end of the stay, Selena has 2 choices:

  • Option#1: Keep MINIS as sonveniors
  • Option #2: Return for a full refund

  • For this trip, Selena chooses to return her MINIS.
    While returning, she is given the option to learn more about sustainable packaging materials and donate some or all of her deposit towards funding and research to make these materials more widely available in the near future.





    If someone chooses to donate, they willreceive a digital token that can be posted to social media so that their friends and famil are able to know more about our MINIS program and learn about these sustainable materials as well.


    image

    Say Hi to Viola ㋡